信息公开
一网通办
本科教育教学审核评估网
学校概况
学校简介
历任领导
现任领导
组织机构
院部设置
人才培养
本科生
研究生
留学生
继续教育
附属学制教育
学科建设
招生就业
本科生招生
研究生招生
继续教育招生
就业信息
科学研究
竞赛训练
交流合作
精神文化
精神传承
沈体文化
信息公开
教务信息公开
信息公开报告
预算决算公开
收费信息公开
首页
信息公开
预算决算公开
正文
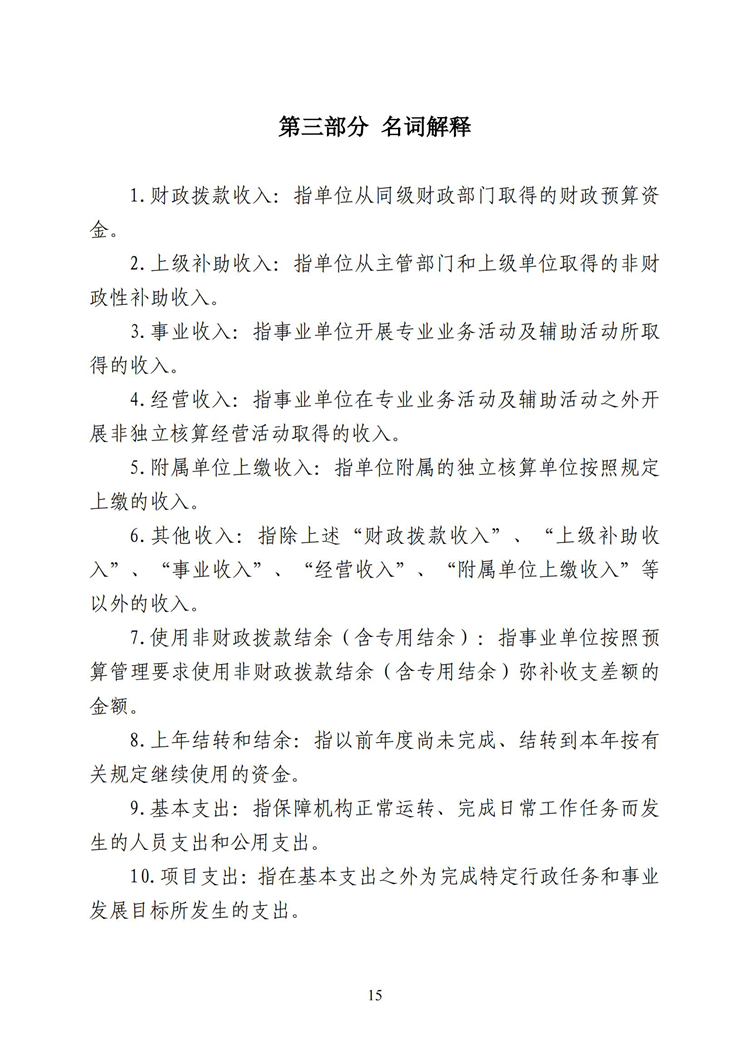
沈阳体育学院2024年度决算
新闻作者:计划财务处 责任编辑:全魁博 新闻日期:2025-09-15 点击:次